Toggle navigation
MENU
HOME
PROFILE
PROFILE MENU
Summary
Management
Vision & Mission
Awards
History
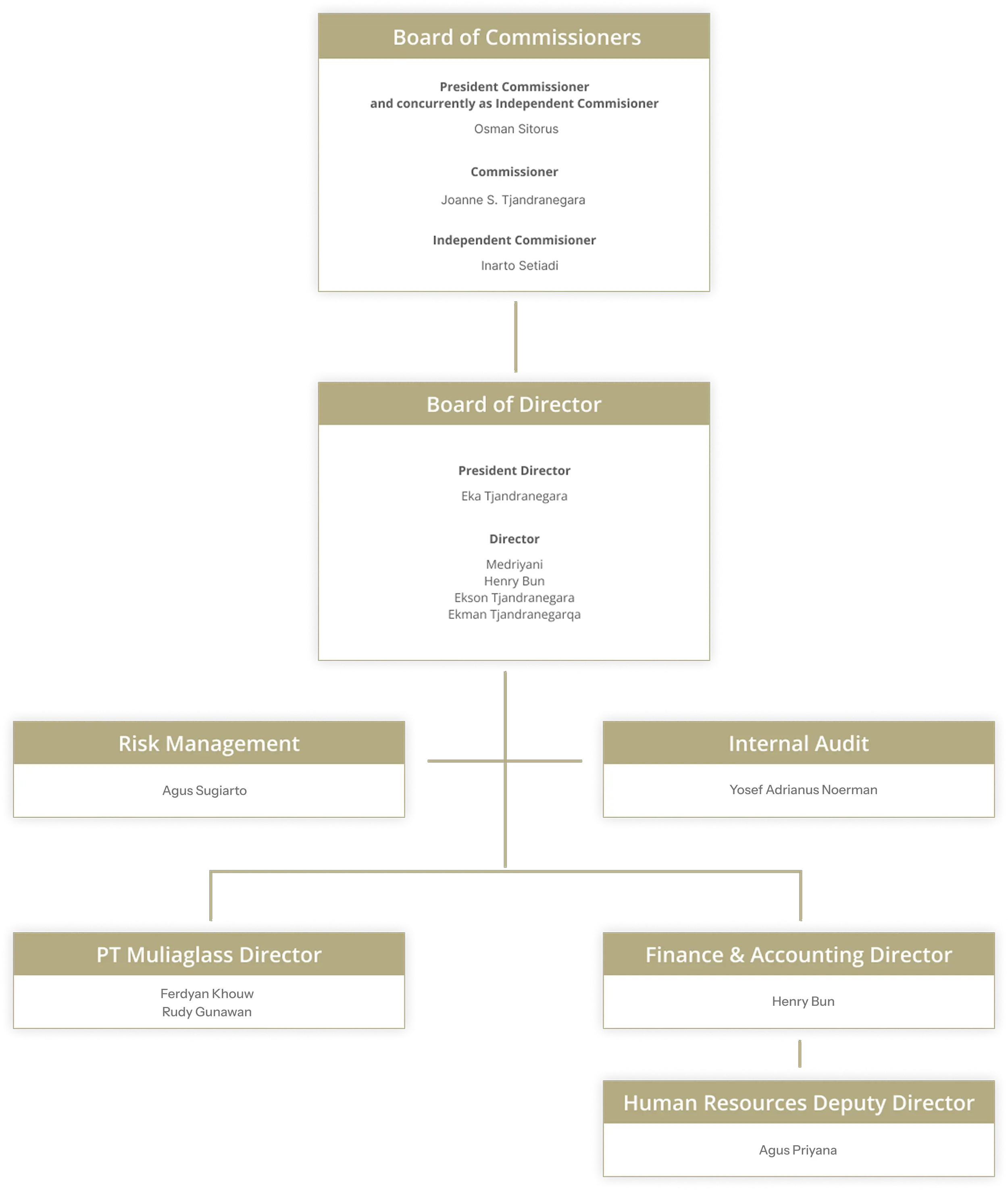
Organization Structure
BUSINESS
Float Glass
Glass Container
Glass Block
Automotive Safety Glass
INVESTOR RELATIONS
INVESTOR RELATIONS MENU
Annual Report
Quarterly Report
Annual General Meeting
Event & Presentation
Share Information
GCG
NEWS
CAREER
×
Language
ID
|
EN
TOP
OUR
PROFILE
Organization Structure
Summary
Management
Vision & Mission
Awards
History
Organization Structure
ORGANIZATION
STRUCTURE